Λύσεις θεμάτων πληροφορικής Προσανατολισμού ενιαίου Λυκείου 2020
ΝΕΟ ΣΥΣΤΗΜΑ
ΘΕΜΑ Α:
Α1. 1) ΛΑΘΟΣ
2) ΣΩΣΤΟ
3) ΣΩΣΤΟ
4) ΛΑΘΟΣ
5) ΣΩΣΤΟ
Α2. α) ΣΧΟΛΙΚΟ ΒΙΒΛΙΟ ΑΕΠΠ σελ 165
β) ΣΧΟΛΙΚΟ ΒΙΒΛΙΟ ΑΕΠΠ σελ 182
γ) ΣΧΟΛΙΚΟ ΒΙΒΛΙΟ ΑΕΠΠ σελ 131
Α3. α) (i) τρείς
(ii) Η κορυφή της στοίβας βρίσκεται στη θέση 3 και όχι στη θέση 5. Έτσι για να αδειάσει πρέπει να απωθηθεί το 7 το 5 και το 2.
β) (i) δύο
(ii) Τα στοιχεία που περιέχει η ουρά είναι μόνο το 1 και το 3. Αρα αρκεί να εξαχθούν αυτά τα 2 για να αδειάσει η ουρά.
Α4. α) (ι) 3 φορές (ιι) 0 φορές (ιιι) 1 φορά
β) Α+9
ΘΕΜΑ Β
Β1.
ΑΝ Χ=7 ΤΟΤΕ
ΓΡΑΨΕ ‘Α’
ΑΛΛΙΩΣ_ΑΝ Χ=11 Ή Χ=13 ΤΟΤΕ
ΓΡΑΨΕ ‘Β’
ΑΛΛΙΩΣ_ΑΝ Χ<20 ΤΟΤΕ
ΓΡΑΨΕ ‘Γ’
ΑΛΛΙΩΣ_ΑΝ Χ>=50 ΚΑΙ Χ<=100 ΤΟΤΕ
ΓΡΑΨΕ ‘Δ’
ΑΛΛΙΩΣ
ΓΡΑΨΕ ‘Ε’
ΤΕΛΟΣ_ΑΝ
Β2.
- ΑΛΗΘΗΣ
- 2
- n mod i
- ΨΕΥΔΗΣ
- ΠΡΩΤΟΣ=ΨΕΥΔΗΣ
ΘΕΜΑ Γ
ΠΡΟΓΡΑΜΜΑ ΘΕΜΑ_Γ
ΜΕΤΑΒΛΗΤΕΣ
ΑΚΕΡΑΙΕΣ: ΠΛΔ, ΠΛ1000
ΠΡΑΓΜΑΤΙΚΕΣ: ΟΡΒ, ΣΒΔ, ΣΚ, ΒΦ, Δ, Κ
ΧΑΡΑΚΤΗΡΕΣ: ΑΠ
ΛΟΓΙΚΕΣ: DΟΝΕ
ΑΡΧΗ
ΔΙΑΒΑΣΕ ΟΡΒ
ΑΡΧΗ_ΕΠΑΝΑΛΗΨΗΣ
ΔΙΑΒΑΣΕ ΣΒΔ
ΜΕΧΡΙΣ_ΟΤΟΥ ΣΒΔ < ΟΡΒ
ΠΛΔ ß 0
ΣΚ ß 0
ΠΛ1000 ß 0
ΑΡΧΗ_ΕΠΑΝΑΛΗΨΗΣ
ΒΦ ß ΟΡΒ-ΣΒΔ
ΓΡΑΨΕ ΒΦ
ΓΡΑΨΕ 'ΝΑ ΦΟΡΤΩΘΕΙ ΔΕΜΑ; (ΝΑΙ/ΟΧΙ)'
ΔΙΑΒΑΣΕ ΑΠ
ΑΝ ΑΠ='ΝΑΙ' ΤΟΤΕ
ΔΙΑΒΑΣΕ Δ
ΑΝ ΣΒΔ+Δ<=ΟΡΒ ΤΟΤΕ
ΣΒΔ ß ΣΒΔ+Δ
DΟΝΕ ß ΑΛΗΘΗΣ
ΑΝ Δ>1000 ΤΟΤΕ
ΠΛ1000 ß ΠΛ1000+1
ΤΕΛΟΣ_ΑΝ
ΑΛΛΙΩΣ
ΓΡΑΨΕ 'ΤΟ ΔΕΜΑ ΔΕΝ ΧΩΡΑΕΙ'
DΟΝΕ ß ΨΕΥΔΗΣ
ΠΛΔ ß ΠΛΔ+1
ΤΕΛΟΣ_ΑΝ
ΑΝ DΟΝΕ=ΑΛΗΘΗΣ ΤΟΤΕ
ΑΝ Δ<=500 ΤΟΤΕ
Κ ß 0.5*Δ
ΑΛΛΙΩΣ_ΑΝ Δ<=1500 ΤΟΤΕ
Κ ß 500*0.5 + (Δ-500)*0.3
ΑΛΛΙΩΣ
Κ ß 500*0.5 + 1000*0.3 + (Δ-1500)*0.1
ΤΕΛΟΣ_ΑΝ
ΓΡΑΨΕ Κ
ΣΚ ß ΣΚ+Κ
ΤΕΛΟΣ_ΑΝ
ΤΕΛΟΣ_ΑΝ
ΜΕΧΡΙΣ_ΟΤΟΥ ΑΠ='ΟΧΙ'
ΓΡΑΨΕ ΠΛΔ
ΓΡΑΨΕ ΣΚ
ΓΡΑΨΕ ΠΛ1000
ΤΕΛΟΣ_ΠΡΟΓΡΑΜΜΑΤΟΣ
----------------------
ΘΕΜΑ Δ
ΠΡΟΓΡΑΜΜΑ ΘΕΜΑ_Δ
ΜΕΤΑΒΛΗΤΕΣ
ΑΚΕΡΑΙΕΣ: Ι, Ξ, ΠΛ[20], Κ, ΜΑΧ
ΧΑΡΑΚΤΗΡΕΣ: Π[20], ΑΠΟΤ, ΑΠ[20,100]
ΑΡΧΗ
ΓΙΑ Ι ΑΠΟ 1 ΜΕΧΡΙ 20
ΔΙΑΒΑΣΕ Π[Ι]
ΤΕΛΟΣ_ΕΠΑΝΑΛΗΨΗΣ
ΓΙΑ Ι ΑΠΟ 1 ΜΕΧΡΙ 20
Ξ ß 1
ΔΙΑΒΑΣΕ ΑΠΟΤ
ΟΣΟ ΑΠΟΤ<>'ΤΕΛΟΣ' ΚΑΙ Ξ<=100 ΕΠΑΝΑΛΑΒΕ
ΑΠ[Ι,Ξ] ß ΑΠΟΤ
Ξ ß Ξ+1
ΔΙΑΒΑΣΕ ΑΠΟΤ
ΤΕΛΟΣ_ΕΠΑΝΑΛΗΨΗΣ
ΓΙΑ Κ ΑΠΟ Ξ ΜΕΧΡΙ 100
ΑΠ[Ι,Κ] ß 'Χ'
ΤΕΛΟΣ_ΕΠΑΝΑΛΗΨΗΣ
ΤΕΛΟΣ_ΕΠΑΝΑΛΗΨΗΣ
ΓΙΑ Ι ΑΠΟ 1 ΜΕΧΡΙ 20
ΠΛ[Ι] ß 0
ΓΙΑ Ξ ΑΠΟ 1 ΜΕΧΡΙ 100
ΑΝ ΑΠ[Ι,Ξ]='Θ' ΤΟΤΕ
ΠΛ[Ι] ß ΠΛ[Ι]+1
ΤΕΛΟΣ_ΑΝ
ΤΕΛΟΣ_ΕΠΑΝΑΛΗΨΗΣ
ΤΕΛΟΣ_ΕΠΑΝΑΛΗΨΗΣ
ΜΑΧ ß ΠΛ[1]
ΓΙΑ Ι ΑΠΟ 2 ΜΕΧΡΙ 20
ΑΝ ΠΛ[Ι]>ΜΑΧ ΤΟΤΕ
ΜΑΧ ß ΠΛ[Ι]
ΤΕΛΟΣ_ΑΝ
ΤΕΛΟΣ_ΕΠΑΝΑΛΗΨΗΣ
ΓΙΑ Ι ΑΠΟ 1 ΜΕΧΡΙ 20
ΑΝ ΠΛ[Ι]=ΜΑΧ ΤΟΤΕ
ΓΡΑΨΕ Π[Ι]
ΤΕΛΟΣ_ΑΝ
ΤΕΛΟΣ_ΕΠΑΝΑΛΗΨΗΣ
ΚΑΛΕΣΕ ΤΑΞΙΝΟΜΗΣΗ(Π,ΠΛ)
ΓΙΑ Ι ΑΠΟ 1 ΜΕΧΡΙ 20
ΓΡΑΨΕ Π[Ι]
ΤΕΛΟΣ_ΕΠΑΝΑΛΗΨΗΣ
ΤΕΛΟΣ_ΠΡΟΓΡΑΜΜΑΤΟΣ
ΔΙΑΔΙΚΑΣΙΑ ΤΑΞΙΝΟΜΗΣΗ(Π,ΠΛ)
ΜΕΤΑΒΛΗΤΕΣ
ΑΚΕΡΑΙΕΣ: Ι, Ξ, ΠΛ[20], ΤΕΜΠ1
ΧΑΡΑΚΤΗΡΕΣ: Π[20], ΤΕΜΠ2
ΑΡΧΗ
ΓΙΑ Ι ΑΠΟ 2 ΜΕΧΡΙ 20
ΓΙΑ Ξ ΑΠΟ 20 ΜΕΧΡΙ Ι ΜΕ_ΒΗΜΑ -1
ΑΝ ΠΛ[Ξ-1]<ΠΛ[Ξ] ΤΟΤΕ
ΤΕΜΠ1 ß ΠΛ[Ξ-1]
ΠΛ[Ξ-1] ß ΠΛ[Ξ]
ΠΛ[Ξ] ß ΤΕΜΠ1
ΤΕΜΠ2 ß Π[Ξ-1]
Π[Ξ-1] ß Π[Ξ]
Π[Ξ] ß ΤΕΜΠ2
ΑΛΛΙΩΣ_ΑΝ ΠΛ[Ξ-1]=ΠΛ[Ξ] ΤΟΤΕ
ΑΝ Π[Ξ-1]>Π[Ξ] ΤΟΤΕ
ΤΕΜΠ2 ß Π[Ξ-1]
Π[Ξ-1] ß Π[Ξ]
Π[Ξ] ß ΤΕΜΠ2
ΤΕΛΟΣ_ΑΝ
ΤΕΛΟΣ_ΑΝ
ΤΕΛΟΣ_ΕΠΑΝΑΛΗΨΗΣ
ΤΕΛΟΣ_ΕΠΑΝΑΛΗΨΗΣ
ΤΕΛΟΣ_ΔΙΑΔΙΚΑΣΙΑΣ
--------------------------------
ΟΡΟΣΗΜΟ ΠΕΙΡΑΙΑ
ΟΡΟΣΗΜΟ ΡΑΦΗΝΑΣ
ΑΠΑΝΤΗΣΕΙΣ ΘΕΜΑΤΩΝ ΑΝΑΠΤΥΞΗ ΕΦΑΡΜΟΓΩΝ ΣΕ ΠΡΟΓΡΑΜΜΑΤΙΣΤΙΚΟ ΠΕΡΙΒΑΛΛΟΝ
ΠΡΟΣΑΝΑΤΟΛΙΣΜΟΥ 2020
ΠΑΛΑΙΟ ΣΥΣΤΗΜΑ
ΘΕΜΑ Α:
Α1. 1.Λ 2.Σ 3.Σ 4.Λ 5.Σ
Α2. α) ΣΧΟΛΙΚΟ ΒΙΒΛΙΟ ΑΕΠΠ σελ 165
β) ΣΧΟΛΙΚΟ ΒΙΒΛΙΟ ΑΕΠΠ σελ 57
Α3. (2) Ο 1ος χαρακτήρας δεν μπορεί να είναι αριθμός
(5) Δεν επιτρέπονται «.»
Α4.
ΑΝ χ<=1 ΤΟΤΕ
αß1
ΤΕΛΟΣ_ΑΝ
ΑΝ χ>1 ΚΑΙ χ<=10 ΤΟΤΕ
αß2
ΤΕΛΟΣ_ΑΝ
ΑΝ χ>10 ΚΑΙ χ<=100 ΤΟΤΕ
αß3
ΤΕΛΟΣ_ΑΝ
ΑΝ χ>100 ΤΟΤΕ
αß4
ΤΕΛΟΣ_ΑΝ
ΓΡΑΨΕ α
Α5. α) (ι) 3 φορές (ιι) 0 φορές (ιιι) 1 φορά
β) Α+9
ΘΕΜΑ Β
Β1.

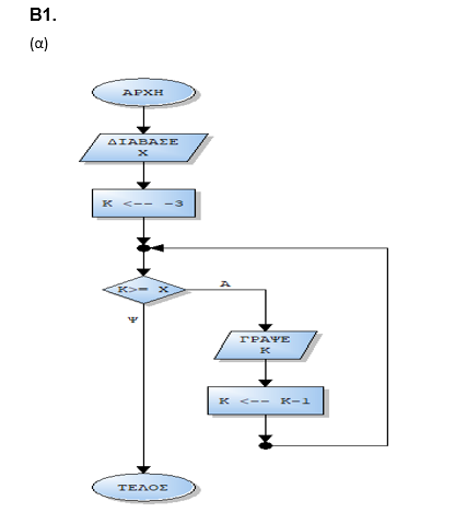
(α)
(β) Αρχική μετατροπή στην δομή επανάληψης ΟΣΟ…..ΕΠΑΝΑΛΑΒΕ
ΔΙΑΒΑΣΕ Χ
Κß -3
ΟΣΟ Κ>= Χ ΕΠΑΝΑΛΑΒΕ
ΓΡΑΨΕ Κ
ΚßΚ-1
ΤΕΛΟΣ_ΕΠΑΝΑΛΗΨΗΣ
Τελική μετατροπή σε δομή επανάληψης ΑΡΧΗ_ΕΠΑΝΑΛΗΨΗΣ …..ΜΕΧΡΙΣ_ΟΤΟΥ
ΔΙΑΒΑΣΕ Χ
Κß -3
ΑΝ Κ>=Χ ΤΟΤΕ
ΑΡΧΗ_ΕΠΑΝΑΛΗΨΗΣ
ΓΡΑΨΕ Κ
ΚßΚ-1
ΜΕΧΡΙΣ_ΟΤΟΥ Κ<Χ
ΤΕΛΟΣ_ΑΝ
Β2.
- ΑΛΗΘΗΣ
- 2
- n mod i
- ΨΕΥΔΗΣ
- ΠΡΩΤΟΣ=ΨΕΥΔΗΣ
ΘΕΜΑ Γ
ΠΡΟΓΡΑΜΜΑ ΘΕΜΑ_Γ
ΜΕΤΑΒΛΗΤΕΣ
ΑΚΕΡΑΙΕΣ: ΠΛΔ, ΠΛ1000
ΠΡΑΓΜΑΤΙΚΕΣ: ΟΡΒ, ΣΒΔ, ΣΚ, ΒΦ, Δ, Κ
ΧΑΡΑΚΤΗΡΕΣ: ΑΠ
ΛΟΓΙΚΕΣ: DΟΝΕ
ΑΡΧΗ
ΔΙΑΒΑΣΕ ΟΡΒ
ΑΡΧΗ_ΕΠΑΝΑΛΗΨΗΣ
ΔΙΑΒΑΣΕ ΣΒΔ
ΜΕΧΡΙΣ_ΟΤΟΥ ΣΒΔ < ΟΡΒ
ΠΛΔ ß 0
ΣΚ ß 0
ΠΛ1000 ß 0
ΑΡΧΗ_ΕΠΑΝΑΛΗΨΗΣ
ΒΦ ß ΟΡΒ-ΣΒΔ
ΓΡΑΨΕ ΒΦ
ΓΡΑΨΕ 'ΝΑ ΦΟΡΤΩΘΕΙ ΔΕΜΑ; (ΝΑΙ/ΟΧΙ)'
ΔΙΑΒΑΣΕ ΑΠ
ΑΝ ΑΠ='ΝΑΙ' ΤΟΤΕ
ΔΙΑΒΑΣΕ Δ
ΑΝ ΣΒΔ+Δ<=ΟΡΒ ΤΟΤΕ
ΣΒΔ ß ΣΒΔ+Δ
DΟΝΕ ß ΑΛΗΘΗΣ
ΑΝ Δ>1000 ΤΟΤΕ
ΠΛ1000 ß ΠΛ1000+1
ΤΕΛΟΣ_ΑΝ
ΑΛΛΙΩΣ
ΓΡΑΨΕ 'ΤΟ ΔΕΜΑ ΔΕΝ ΧΩΡΑΕΙ'
DΟΝΕ ß ΨΕΥΔΗΣ
ΠΛΔ ß ΠΛΔ+1
ΤΕΛΟΣ_ΑΝ
ΑΝ DΟΝΕ=ΑΛΗΘΗΣ ΤΟΤΕ
ΑΝ Δ<=500 ΤΟΤΕ
Κ ß 0.5*Δ
ΑΛΛΙΩΣ_ΑΝ Δ<=1500 ΤΟΤΕ
Κ ß 500*0.5 + (Δ-500)*0.3
ΑΛΛΙΩΣ
Κ ß 500*0.5 + 1000*0.3 + (Δ-1500)*0.1
ΤΕΛΟΣ_ΑΝ
ΓΡΑΨΕ Κ
ΣΚ ß ΣΚ+Κ
ΤΕΛΟΣ_ΑΝ
ΤΕΛΟΣ_ΑΝ
ΜΕΧΡΙΣ_ΟΤΟΥ ΑΠ='ΟΧΙ'
ΓΡΑΨΕ ΠΛΔ
ΓΡΑΨΕ ΣΚ
ΓΡΑΨΕ ΠΛ1000
ΤΕΛΟΣ_ΠΡΟΓΡΑΜΜΑΤΟΣ
----------------------
ΘΕΜΑ Δ
ΠΡΟΓΡΑΜΜΑ ΘΕΜΑ_Δ
ΜΕΤΑΒΛΗΤΕΣ
ΑΚΕΡΑΙΕΣ: Ι, Ξ, ΠΛ[20], Κ, ΜΑΧ
ΧΑΡΑΚΤΗΡΕΣ: Π[20], ΑΠΟΤ, ΑΠ[20,100]
ΑΡΧΗ
ΓΙΑ Ι ΑΠΟ 1 ΜΕΧΡΙ 20
ΔΙΑΒΑΣΕ Π[Ι]
ΤΕΛΟΣ_ΕΠΑΝΑΛΗΨΗΣ
ΓΙΑ Ι ΑΠΟ 1 ΜΕΧΡΙ 20
Ξ ß 1
ΔΙΑΒΑΣΕ ΑΠΟΤ
ΟΣΟ ΑΠΟΤ<>'ΤΕΛΟΣ' ΚΑΙ Ξ<=100 ΕΠΑΝΑΛΑΒΕ
ΑΠ[Ι,Ξ] ß ΑΠΟΤ
Ξ ß Ξ+1
ΔΙΑΒΑΣΕ ΑΠΟΤ
ΤΕΛΟΣ_ΕΠΑΝΑΛΗΨΗΣ
ΓΙΑ Κ ΑΠΟ Ξ ΜΕΧΡΙ 100
ΑΠ[Ι,Κ] ß 'Χ'
ΤΕΛΟΣ_ΕΠΑΝΑΛΗΨΗΣ
ΤΕΛΟΣ_ΕΠΑΝΑΛΗΨΗΣ
ΓΙΑ Ι ΑΠΟ 1 ΜΕΧΡΙ 20
ΠΛ[Ι] ß 0
ΓΙΑ Ξ ΑΠΟ 1 ΜΕΧΡΙ 100
ΑΝ ΑΠ[Ι,Ξ]='Θ' ΤΟΤΕ
ΠΛ[Ι] ß ΠΛ[Ι]+1
ΤΕΛΟΣ_ΑΝ
ΤΕΛΟΣ_ΕΠΑΝΑΛΗΨΗΣ
ΤΕΛΟΣ_ΕΠΑΝΑΛΗΨΗΣ
ΜΑΧ ß ΠΛ[1]
ΓΙΑ Ι ΑΠΟ 2 ΜΕΧΡΙ 20
ΑΝ ΠΛ[Ι]>ΜΑΧ ΤΟΤΕ
ΜΑΧ ß ΠΛ[Ι]
ΤΕΛΟΣ_ΑΝ
ΤΕΛΟΣ_ΕΠΑΝΑΛΗΨΗΣ
ΓΙΑ Ι ΑΠΟ 1 ΜΕΧΡΙ 20
ΑΝ ΠΛ[Ι]=ΜΑΧ ΤΟΤΕ
ΓΡΑΨΕ Π[Ι]
ΤΕΛΟΣ_ΑΝ
ΤΕΛΟΣ_ΕΠΑΝΑΛΗΨΗΣ
ΚΑΛΕΣΕ ΤΑΞΙΝΟΜΗΣΗ(Π,ΠΛ)
ΓΙΑ Ι ΑΠΟ 1 ΜΕΧΡΙ 20
ΓΡΑΨΕ Π[Ι]
ΤΕΛΟΣ_ΕΠΑΝΑΛΗΨΗΣ
ΤΕΛΟΣ_ΠΡΟΓΡΑΜΜΑΤΟΣ
ΔΙΑΔΙΚΑΣΙΑ ΤΑΞΙΝΟΜΗΣΗ(Π,ΠΛ)
ΜΕΤΑΒΛΗΤΕΣ
ΑΚΕΡΑΙΕΣ: Ι, Ξ, ΠΛ[20], ΤΕΜΠ1
ΧΑΡΑΚΤΗΡΕΣ: Π[20], ΤΕΜΠ2
ΑΡΧΗ
ΓΙΑ Ι ΑΠΟ 2 ΜΕΧΡΙ 20
ΓΙΑ Ξ ΑΠΟ 20 ΜΕΧΡΙ Ι ΜΕ_ΒΗΜΑ -1
ΑΝ ΠΛ[Ξ-1]<ΠΛ[Ξ] ΤΟΤΕ
ΤΕΜΠ1 ß ΠΛ[Ξ-1]
ΠΛ[Ξ-1] ß ΠΛ[Ξ]
ΠΛ[Ξ] ß ΤΕΜΠ1
ΤΕΜΠ2 ß Π[Ξ-1]
Π[Ξ-1] ß Π[Ξ]
Π[Ξ] ß ΤΕΜΠ2
ΑΛΛΙΩΣ_ΑΝ ΠΛ[Ξ-1]=ΠΛ[Ξ] ΤΟΤΕ
ΑΝ Π[Ξ-1]>Π[Ξ] ΤΟΤΕ
ΤΕΜΠ2 ß Π[Ξ-1]
Π[Ξ-1] ß Π[Ξ]
Π[Ξ] ß ΤΕΜΠ2
ΤΕΛΟΣ_ΑΝ
ΤΕΛΟΣ_ΑΝ
ΤΕΛΟΣ_ΕΠΑΝΑΛΗΨΗΣ
ΤΕΛΟΣ_ΕΠΑΝΑΛΗΨΗΣ
ΤΕΛΟΣ_ΔΙΑΔΙΚΑΣΙΑΣ
--------------------------------
ΟΡΟΣΗΜΟ ΠΕΙΡΑΙΑ
ΟΡΟΣΗΜΟ ΡΑΦΗΝΑΣ
ΣΗΜΑΝΤΙΚΟ ΓΙΑ ΤΟΥΣ ΑΝΑΓΝΩΣΤΕΣ ΤΟΥ ALFAVITA.GR
Ακολουθήστε μας στο GoogleNews για να μάθετε πρώτοι μόνο τις ειδήσεις που σας ενδιαφέρουν
Όλα τα νέα και οι ειδήσεις που αφορούν τις Πανελλήνιες
Πανελλαδικές 2025: Νέα πανωλεθρία για τα επτά Τμήματα Φυσικής
Alfavita Newsroom